首页
|
加入收藏
|
设为首页
会长寄语
协会简介
协会机构
协会新闻
会员天地
行业动态
专题报道
时尚钟表
数据通报
展会快讯
品牌长廊
品购天地
新品介绍
时间隧道
钟表收藏
钟表欣赏
钟表知识
国内钟表
国外钟表
相关政策
企业论坛
专家论坛
大众论坛
杂志介绍
订阅方法
会员招募
申请程序
在线留言
用户名(ID):
密码(P):
[
注册新用户
]
当前页面 |
首页
|
协会专栏
|
协会新闻
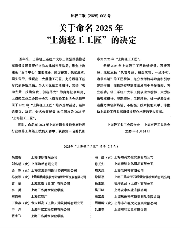
祝贺上海钟表行业黄雄、仇阳春荣获2025年“上海轻工工匠”选树命名
发表时间: 2025/10/20
上海轻工业工会联合会、上海市轻工业协会于2025年10月16日下午假座上海市工人文化宫举行了2025年“上海轻工工匠”选树命名暨颁奖大会。
由上海市钟表行业协会推荐选送的上海三联集团有限公司(两亨名表维修中心)黄雄、上海靖和实业有限公司仇阳春荣获2025年“上海轻工工匠”选树命名。
名表维修技术能手—黄雄
2024年度上海市钟表行业钟表维修工(高级工)大赛冠军-仇阳春
在“上海轻工工匠”选树命名暨颁奖大会上,上海三联集团有限公司(两亨名表维修中心技术主管)黄雄分享了自己在平时名表维修工作中的经验和体会。
友情连接:
会员企业:
上海表业有限公司
上海青雅钟表销售有限公司
上海富士达时计有限公司
上海汉斯钟业有限公司
上海金时精密机械有限公司
上海日月眼镜城
上海星钻秒表有限公司
上海关勒铭有限公司
上海摩士达钟表进出口有限公司
上海协力卷簧制造有限公司
上海靖和实业有限公司
上海精铁时实业有限公司 ----------
行业协会:
香港表厂商会有限公司
香港钟表业总会
瑞士手表工业联合会
日本时计协会
台湾区钟表工业同业公会
美国钟表制造者协会
中国钟表协会
中国钟表信息平台
俄罗斯钟表网
澳门国际珠宝钟表展
时间科普网站
版权所有:上海市钟表行业协会 沪ICP备:16019496号-1
沪公网安备31010502001204号
本网站所有图片一律不准转载,否则追究转载者一切法律责任!
联系地址:中国上海市番禺路50号 邮编:200052 电话:+86 21 62804625 传真:+86 21 62804625
E-mail:caihm@vip.sina.com
网站建设
:
求创科技